用生成式AI學習有多方便?生成式AI推出的學習模式,讓ChatGPT、Gemini馬上化身「隨身家教」。它們的學習模式有什麼不同?怎麼用?本文由《104職場力》小編實測4種好用的操作方式,從數學解題、英文學習、作文練習到生成互動式模擬測驗,一起規劃學習計畫,找到最適合自己的AI學習模式吧!
文/《104職場力》
本文目錄(點擊可快速前往)
生成式AI工具ChatGPT和Gemini近期都推出了學習模式,分別是ChatGPT的「學習與研究」和Gemini的「引導式學習」。最大的特色是「逐步引導,而非直接提供答案」,透過蘇格拉底式提問,以互動式提示引導學習體驗,幫助使用者真正理解概念。
當使用者提出想要學習的主題,ChatGPT會先詢問使用者目前程度、學習目標等,進而量身設計難度適中的學習計畫。也可以透過小測驗和開放式問題做知識檢定,加深學習記憶。
網址:立即前往ChatGPT

當使用者提供想要學習的主題,Gemini會接著詢問使用者最感興趣的面向,確認想先從哪個方面開始學習。回應方面,Gemini會整合圖片、表格、Youtube影片,幫助使用者者理解複雜主題。
網址:立即前往Gemini

Gemini推出的Gem個人AI助理「學習輔導」可以學習嗎?
可以,不過Gem「學習小幫手」的主要任務是協助學習學術主題和一般知識,例如科學、歷史、數學等等,目前尚不支援語言學習。
簡言之,不論使用ChatGPT或Gemini,都是透過引導式學習讓使用者更了解概念。了解用法後,實際上可以如何運用在學習呢?現在就跟著《104職場力》小編來實測看看!
使用學習模式時,除了直接在ChatGPT或Gemini對話框告知想要學習的主題,如果手邊已有相關參考教材,例如:講義PDF、歷屆考古題、模擬考卷,也可以直接上傳電子檔或拍照上傳,AI就能快速濃縮重點,甚至出題考卷。
學習資料來源:
除了向AI學習模式提出「想了解OO主題」之外,《104職場力》以4種常見的學習情境為例,實測學習模式的表現。
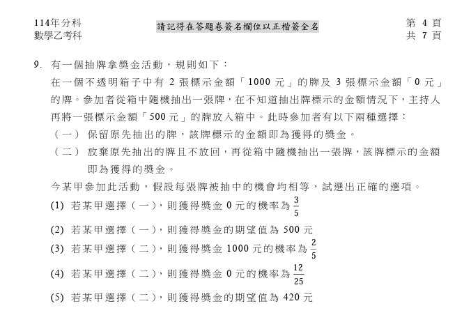
首先使用「114年分科數學乙」的考題來測試,分別讓ChatGPT和Gemini的學習模式來教學解題:

如果沒有選擇學習模式,在ChatGPT的一般模式情況下,會出現「直接回答」的情況:
ChatGPT-5 一般模式回答節錄:
開門見山:正確的是 (1)、(4)、(5)。
算法如下——
…
若選用ChatGPT或Gemini的學習模式,附上題目並要求教學,則不會直接回答答案,而是採取引導式教學,逐步用問題帶使用者拆解算法,若其中包含公式也會教學。
ChatGPT-5 學習模式回答節錄:
我們一起來推這題,但我不直接給答案 😊
先釐清規則:一開始箱子裡有 2 張「1000」與 3 張「0」。你先抽出一張(不看),然後主持人再放入一張「500」,接著在:
(一)保留你原本抽到的那張
(二)丟掉原本那張(不放回),再從箱子裡抽一張
我們從選擇(一)開始暖身:若你選( 一 ),你拿到「0 元」的機率是多少?為什麼?
Gemini 2.5 Flash 引導式學習回答節錄:
一開始,參與者會從箱子裡隨機抽出一張牌。這張牌抽出來後,主持人會再把一張標示 500 元 的牌放進箱子裡。
這時候,參與者有兩種選擇:
選擇(一): 保留一開始抽出的牌,這張牌上的金額就是獲得的獎金。
選擇(二): 放棄一開始抽出的牌,不放回箱子,再從箱子裡隨機抽出第二張牌,這張牌上的金額就是獲得的獎金。
這個問題問的是,對於這兩種選擇,機率和期望值各是多少?在我們開始計算選項(1)之前,我們可以先想想看,一開始從箱子裡抽出一張牌時,抽到 1000 元 和 0 元 的機率各是多少呢?
經過實測,ChatGPT和Gemini的學習模式都能有效引導解題,Gemini甚至會主動詢問「記得期望值的公式嗎」來引導使用者。不過,小編認為部分解題步驟被學習模式拆得比較細,雖然有助於了解整體概念,相較之下要花很多時間才能算完一題。
接著以「請教我英文的名詞子句用法」為例,觀察ChatGPT和Gemini會如何教學。
從回應中可以發現,ChatGPT會先詢問使用者目前程度、練習需求,並說明基礎概念,再開始教學;而Gemini則是在簡單說明概念後,先詢問使用者想從哪方面開始學,並以問題練習引導學習。
ChatGPT-5 學習模式回答節錄:
我們先從你的程度確認一下:你現在是想要高中英文的文法層級(像是準備考試用的),還是比較偏向日常英文應用(會話、寫作要自然)呢?
---
我先幫你打個基礎:名詞子句(noun clause)= 在句子裡扮演「名詞」角色的子句。
👉 換句話說,它可以當:主詞、受詞、補語、介系詞的受詞
例子一步一步看(先簡單版):當主詞
(中略)
你想要我幫你做「考試導向」的練習(例如克漏字、翻譯題),還是「實用導向」的練習(例如用名詞子句寫生活英文句子)?
Gemini 2.5 Flash 引導式學習回答節錄:
簡單來說,名詞子句就是一個有主詞和動詞的子句,但它在句子中的功能卻像一個名詞一樣。
我們來看看一個例子:"I know who you are."
在這個句子裡,who you are 就是一個名詞子句,它擔任整個句子的受詞。為了讓你更了解,我們可以從它的不同功用開始學。你比較想先學名詞子句如何當作主詞、受詞,還是主詞補語呢?
(中略)
---
我們來練習一下。試著用名詞子句來完成下面這個句子,讓它當作動詞 "believe" 的受詞: "I believe..."
你覺得後面可以接什麼呢?
其他應用可以用於包括單字學習、文法或會話練習。例如「我想學餐飲業服務人員的英文會話」:
ChatGPT-5 學習模式回答節錄:
確認一下:你現在是在餐廳做服務人員嗎?還是你只是想練習「餐飲業常用英文對話」?
因為餐飲英文會話會分場景,例如:迎賓帶位、點餐、介紹菜單、上菜、結帳、道別。
我建議我們一步步來,先練「迎賓帶位」的常用英文,之後再練其他場景。
先給你一組簡單的例子(服務生角度):
(中略)
👉 問你一個小練習題:如果客人說 “A table for two, please.” (麻煩來一桌兩人座),你會怎麼回覆比較合適?要不要先試著用英文回答一句?
AI學習模式用於作文構思可行嗎?以114年學測國文作文題目「關於52赫茲,我想說的是……」為例,觀察ChatGPT和Gemini的表現。

觀察回覆,可以發現ChatGPT直接切入題目重點,說明建議方向和寫作技巧;而Gemini則是引導使用者思考題目的核心意義,詢問使用者認為自己的「52赫茲」是什麼,然後討論如何將用戶的想法發展成文章。相較之下,小編個人會比較偏好Gemini的引導方式,建議大家可以多加測試找到自己喜歡的學習模式。
ChatGPT-5 學習模式回答節錄:
題目用了「52赫茲鯨魚」這個意象,它代表一個「聲音與眾不同、無人能懂」的存在。作文要你以 「關於52赫茲,我想說的是……」 為開頭,發揮聯想,寫一篇文章。
建議方向
你可以從三個角度來切入:
1. 自我與孤單感:52赫茲鯨魚的聲音沒有人聽見,就像我們在人生中有時覺得「被忽視」或「無人理解」。你可以寫在班上或生活中,有沒有一個時刻,你感到自己「特別孤單」,但又因此學會如何自我堅強。
2. 堅持與信念:這隻鯨魚雖然孤獨,但它仍然堅持唱歌。可以延伸到「即使沒有人馬上懂我,我還是願意持續努力,因為那是我存在的價值」。例子:堅持寫作、畫畫、運動,雖然一開始沒有人支持,但最後收穫了成果。
3. 希望與共鳴:52赫茲的歌聲,也可能在某一天,被另一隻鯨魚或人類聽見。可以寫「在孤單之中,我期待能遇到理解自己的人」,呼應「友誼」「親情」「夢想」等。
寫作技巧
開頭:直接用題目要求的句子開啟:「關於52赫茲,我想說的是……」 → 接著立刻點出你的主題(孤單、堅持、希望)。
中段:舉生活經驗或觀察(例如:自己某次努力卻沒人注意的經歷,或看到同學默默努力的感受)。
結尾:回到52赫茲鯨魚,呼應「雖然孤獨,但聲音有意義;雖然少數,但依舊值得堅持」。
Gemini 2.5 Flash 引導式學習回答節錄:
這篇作文的題目是:「關於52赫茲,我想說的是……」。文章中提到了「52赫茲鯨魚」的故事,牠的聲音頻率比其他鯨魚都高,所以無法被聽見,被認為是孤單的。這個故事也引發了人們的想像,成為了許多創作的靈感。在我們開始寫作之前,我們可以先思考一下這個題目的核心是什麼?你覺得作文中提到的「52赫茲鯨魚」代表著什麼樣的意涵呢?
(對話略)
---
我們現在來想一想,你覺得你的「52赫茲」是什麼呢?這篇作文想邀請我們去探索我們自己身上那種「與眾不同」的部分。這會是你的興趣、你的特質,或者你的想法嗎?
如果想要透過互動式測驗快速溫習重點,在ChatGPT和Gemini輸入以下提示詞,不用特別選擇學習模式,都可以快速做到!
《104職場力》小編以「複習歷史考試」的情境來舉例,首先上傳114年分科測驗歷史考古題,並加上指令讓AI協助複習歷史考古題,以下為ChatGPT和Gemini的效果:
ChatGPT-5:輸入學習需求+「in quizgpt」會生成抽認卡互動式測驗。

Gemini 2.5 Flash:提示詞說明學習需求+互動式測驗,就會生成測驗題。每題會有提示,選擇後除了公布正確答案,也會有選項說明講解,更容易輔助學習。


提醒:AI正確性提醒,務必判斷AI回覆內容是否有誤!
Google提醒,雖然生成式AI是強大工具,但仍可能會出錯。因此,務必使用內建工具或Google Search來查證資訊的正確性。另外也建議可以盡量嘗試不同的提示詞,以及提問要明確具體,問題本身越明確,AI的答覆就會越有用。
最後補充,同樣由Google推出的NotebookLM是專為學習設計的AI工具,可以匯入包括PDF、圖片、網頁、youtube連結等內容資料,把資料整理成專屬學習筆記,並幫你提出延伸問題,更可以製作語音摘要、影片摘要、心智圖和產出其他整理報告,就像是專屬的「知識助教」。適合研究型或需要整理大量資料的學習者,更多實用功能介紹請參考:
延伸閱讀:NotebookLM更新影片摘要、中文Podcast怎麼做?3步驟生成
以上就是本次關於「生成式AI學習模式」的實測分享,不只是學生,有職場進修需求的工作者都能運用這些技巧讓學習變得更有效率。不論是ChatGPT的「學習與研究」模式,還是Gemini的「引導式學習」模式,核心都在於讓AI不再只是「給答案」,成為你的陪伴型家教。透過提問和互動去摸索,讓AI成為自己的學習最大助力!
更多【聰明AI工作術】推薦給你: