2025-08-28 聯合報記者葉德正 由聯合新聞網授權轉載
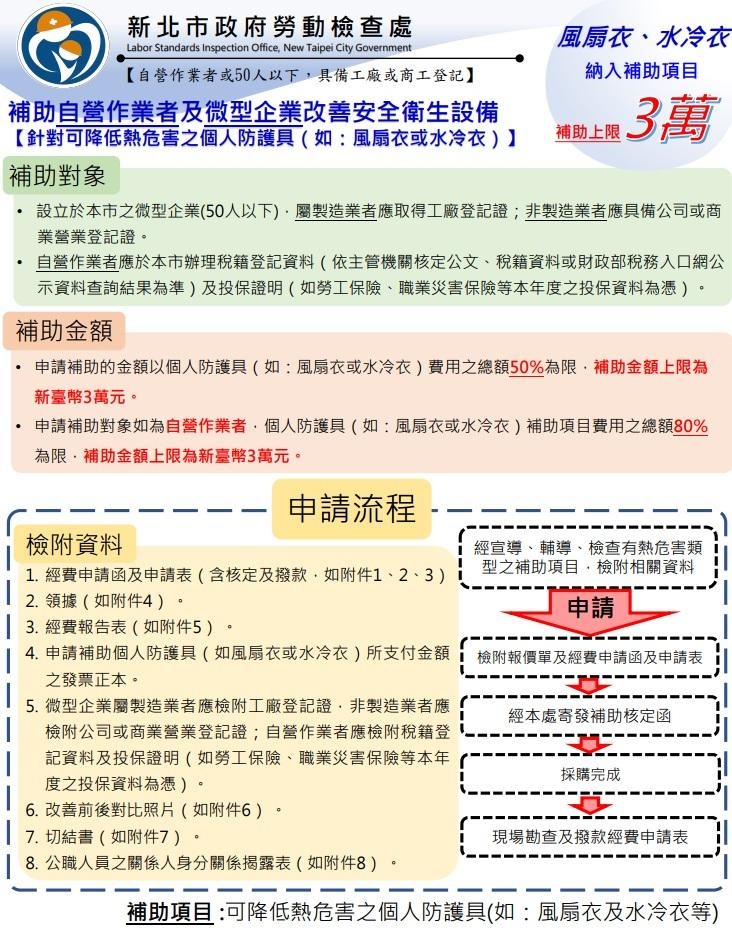
近日氣溫屢創新高,新北市勞檢處日前宣布補助企業「風扇衣」,成為全國第一個補助此項目的縣市,不少勞工直呼「有感」。新北市勞工局長陳瑞嘉今天表示,明年補助預算將提高一倍至300萬元,並簡化申請程序,守護勞工健康避免熱傷害引發的職災。
延伸閱讀:熱浪來襲!中暑、熱衰竭、熱傷害差別在哪?中暑急救5步驟快學起來
新北市勞檢處今天在市民廣場舉行「風扇衣」補助與實測記者會,鼓勵符合資格者盡快提出申請。勞工局指出,檢處自2004年起訂定「補助微型企業及自營作業者改善安全計畫」,透過補助,帶動微型企業提升安衛水準以降低職災頻率。

陳瑞嘉表示,該計畫今年預算編列270萬元,截至目前為止仍有140萬的補助額度,將全數投入「風扇衣」補助。
「風扇衣」補助消息發布後,各界反應熱烈,連「做工的人」作者林立青也在臉書發文「關於熱傷害的有感施政」、「第一次看到勞動局處對工人採取有感德政」、「一定要他媽的申請看看」。
陳瑞嘉說,目前市府正在編列明年度預算,在市長侯友宜指示下,將提高補助預算到300萬元,並提早到年初就可以提出,讓各企業及早因應。
今天實測現場,勞工局請來艷陽下在市民廣場搭設布棚的勞工朋友試穿,勞工直呼「真的很涼」,他也希望公司都能配有相關設備,工作環境一定能夠更舒適。
勞檢處表示,風扇衣依照不同廠牌價格不同,不含鋰電池,價格落在1000到2000元左右,市府補助對象為雇用勞工人數在50人以下,且依法取得工廠、公司或商業營業登記的企業或自營作業者,都能提出申請。補助金額一般企業是採購金額的50%,自營作業者可補助到80%,上限為台幣3萬元。
相關補助申請方式、標準及懶人包可至「新北勞動雲」網站查詢,或電洽勞檢處。

【產業新訊】若您願意提供更多的產業趨勢、業界人才動態、工作機會等資訊至《職場力》 >> 歡迎來函
夏日大作戰,「熱傷害」要小心!